※ 우리 부부가 직접 구매하고 사용한 후기입니다.

정리해야지 해야지 하다가 미루던... 집의 네트워크를 하나로 묶는 방법
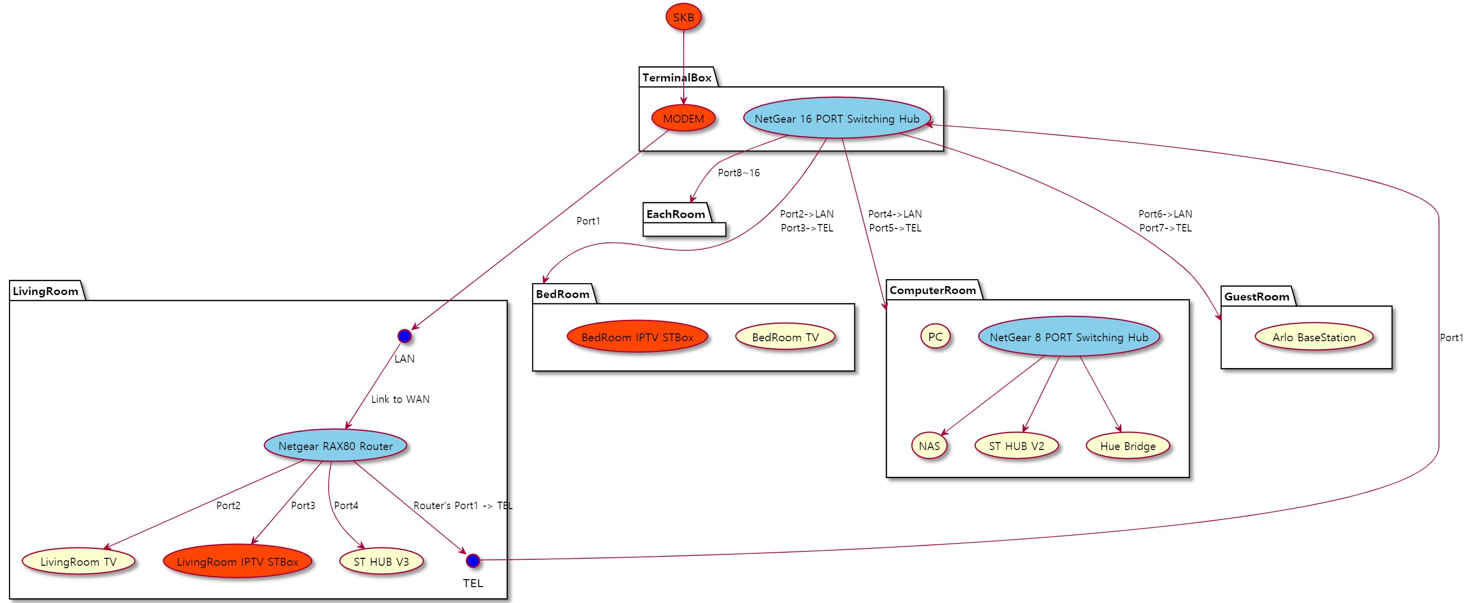
아래 그림에서 가장 중요한건 파란색이다 우선 쭈욱 보자(LAN 타입만 표시함)

포인트는 요거
1. 빨간 통신사 모뎀에서 거실의 LAN을 통해 하늘색 공유기에 연결
2. 하늘색 공유기의 Port1을 거실의 전화선꼽는곳 파란색 TEL에 연결
3. 그 TEL에 연결된게 단자함 파란색 16PORT Switching Hub에 연결
4. 그리고 스위칭 허브가 각방 랜과 전화선에 쭈욱 연결
이해되었나요?
안되었다면
사진 보면서 한번 더 설명 하겠음다
우선 단자함 모습(설치완료됬을대 모습입니다)

간단히 설명드리면
1. 맨뒤에 벽에 붙어있는 하얀것 각방에 전화선과 랜선을 연결해주던 100M급 Switching hub
2. 아래 NETGEAR라고 되어있는게 기가빗 지원하는 Netgear 16port switching hub
3. switching hub 오른쪽위에 걸쳐있는게 SKB 통신사 모뎀
4. 회색선이 전화선
5. 파란색이 LAN선
* 용도만 구분한거지 Cable은 똑같은 LAN 케이블입니다.
100M급이라서 저는 기가를 지원하는 Netgear 16 port를 샀습니다.
자 위에 초반에 설명했던것을 하나씩 봅시다
1. 빨간 통신사 모뎀에서 거실의 LAN을 통해 하늘색 공유기에 연결

위 사진에서 D라고 표시된 케이블이 밖에서 들어온 통신사 LAN 케이블입니다.
당연히 통신사에서 제공해준 Modem WAN에 꼽아야겟죠?
그다음 모뎀의 포트 한곳에 "거실 1" 파란색선을 꼽았어요 요선은 실제 거실에 있는 LAN 단자와 이어져있어요
아래 사진에서 PC에 해당하는 곳과 연결되어있죠

PC에 꼽은 LAN Cable을 거실에 있는 공유기 (아래 사진에서 우주선같은거) 의 WAN에 꼽습니다.

2. 하늘색 공유기의 Port1을 거실의 전화선꼽는곳 파란색 TEL에 연결
WAN에 꼽고 Port1에 LAN을 꼽고 위에 첨에 PC TEL 보이던 곳에서 TEL부분으로 꼽습니다. 그 TEL은 단자함에서 어디냐?
아래 사진에서 회색선 "거실 1" 이 보이시죠? 져부분이 거실의 TEL과 연결된 LAN Cable이에요 그 선을 어디다?
3. 그 TEL에 연결된게 단자함 파란색 16PORT Switching Hub에 연결
각방으로 전달해줄 Switching Hub의 Port1에 연결을 하면?
이제 남은 15개 포트에서 나가는 선은 다 동일 네트워크가 되는겁니다.

4. 그리고 스위칭 허브가 각방 랜과 전화선에 쭈욱 연결
각방 이름이 적힌 파란색과 회색선들을 쭈루루루루루룩 연결을 하면 끝
그럼 각방에 아래 사진처럼 PC 또는 TEL이 있을거에요


거기서 LAN 을 꼽고 각방에서 사용하시면 모두 한공유기에서 연결된것과 같은거죠
아래 사진 컴퓨터방을 보면 PC 부분에 랜선을 꼽고 8Port Switching hub에 연결해서 다시 퍼트려서


반대편 벽에 TEL이 있어서 거긴 전 Desktop과 연결해뒀답니다~~~
이렇게하면 집의 모든 네트워크가 하나로 묶인거에요~~~
'붱이 Story > IoT' 카테고리의 다른 글
| [내돈내산] 비스포크 인덕션 NZ63T8708XW x SmartThings 연동 (8) | 2020.11.08 |
|---|---|
| 윈테리어 전동 블라인드 - 조립편 (0) | 2020.09.25 |
| 헤이홈 도어센서를 이용한 소파 압력센서 만들기 (0) | 2020.05.09 |
| SmartThings 부엌 자동화 개선 (0) | 2019.10.30 |
| 거실 소파에 필립스 휴 스트립 조명 설치 (4) | 2019.01.19 |